Beschichtungen nach Maß für Stammzellen und mehr Zellkulturumgebung natürlich angepasst
Was macht Tintenfische erfolgreich? Ein Aspekt ist sicher ihre Fähigkeit, ihr Äußeres perfekt anzupassen. Sie imitieren den Untergrund und sind kaum von der natürlichen Umgebung zu unterscheiden. Einen ähnlichen Gedanken verfolgt ein Dresdner Start-up. Dort werden Beschichtungen entwickelt, welche die natürliche Umgebung von Zellen imitieren. Dies ist besonders für die Stammzellforschung von Interesse
Anbieter zum Thema

Dresden – Weltweit versuchen Forscher, die natürlichen und pathologischen Prozesse im menschlichen Organismus nachzubilden und besser zu verstehen und so neue Therapieansätze zu entwickeln. Insbesondere die Stammzelltherapie verspricht große medizinische Fortschritte beim Kampf gegen bisher unheilbare Krankheiten (s. Ergänzendes zum Thema). Zellkulturexperimente sind dabei eine Standardmethode, mit der die Prozesse im Körper in der Kulturschale nachgebildet und studiert werden können. Sehr oft findet die Zellkultivierung für diese Experimente auf Plastikoberflächen statt – physiologisch gesehen ist das wenig relevant. Eine mögliche Alternative sind Materialien zur Beschichtung, um den Zellkulturen einen natürlichere Umgebung zu bieten.
Matrigel ist ein Beispiel für solch eine Beschichtung. Dabei handelt es sich um natürliches Basalmembranextrakt aus Maustumorgewebe. Die genaue Zusammensetzung des Gels ist jedoch unbekannt und variiert darüber hinaus von Charge zu Charge. Folglich repräsentieren die damit gewonnenen Erkenntnisse häufig nicht die natürlichen Abläufe im menschlichen Organismus. Das ist einer der Hauptgründe dafür, dass Forschungsergebnisse, die im Zellversuch gewonnen worden, oftmals nicht von der Laborbank in die Klinik überführt werden können („from bench to bedside“). Dies trägt wiederum zu den immensen Kosten bei, um ein neues Medikament oder auch Stammzellen als potenzielle Therapieform auf den Markt zu bringen.
Beschichtungen à la carte – große Auswahl garantiert
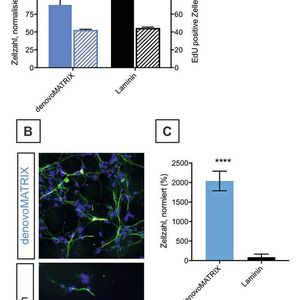
Wie lassen sich die Resultate der Zellkultivierung verbessern? Das Dresdner Start-up Denovo Matrix hat eine mögliche Lösung entwickelt: eine Technologie zur Beschichtung von Zellkulturplastik, mit der die künstlichen Zellkulturbedingungen näher an die tatsächliche Zellumgebung im Körper angepasst werden können. Basierend darauf haben die Wissenschaftler eine Produktplattform entwickelt, die es ermöglicht, für jeden Zelltyp die spezifische, biologisch relevante Zellumgebung bereitzustellen. So können zum Beispiel für verschiedene Stammzelltypen die bestmöglichen Beschichtungen ausgewählt werden.
Die individuell einstellbaren Ultradünnschicht-Beschichtungen basieren auf natürlich im Körper vorkommenden Einzelkomponenten der extrazellulären Matrix (ECM). Diese Einzelkomponenten sind modular und chemisch definiert und lassen sich als einfach anzuwendendes Biomaterial zusammensetzen. Den Rohbau der Matrices bildet 4-Arm-Polyethylenglycol (star-PEG), das als Gerüstsubstanz dient. Dort hinein werden dann die natürlichen Zuckermoleküle, so genannte Glukosaminoglykane, und wichtige Peptid-Signalmoleküle integriert, die der Beschichtung ihre spezifischen Eigenschaften verleihen (s. Abb. 1, Bildergalerie). Durch die individuell zusammengestellten Kombinationen aus Zuckern und Peptiden können potenziell tausende unterschiedliche Biomaterialbeschichtungen hergestellt werden.
Screening nach der besten Lösung
Um bei der Vielzahl an Möglichkeiten die beste Beschichtung für die eigene Kultivierungsaufgabe zu finden, hat das Start-up aus Dresden eigens eine Screen-Matrix zusammengestellt. Speziell ausgewählte und getestete Biomaterialkombinationen sind dort in einem 96-Standard-Lochplattenansatz integriert und stehen Forschern als kombinatorischer Screening-Ansatz zur Verfügung. Kombinatorisches Screening ist eine vielversprechende Methode, um neue Biomaterialien schnell und kostengünstig für maßgeschneiderte Zellkulturanwendungen zu identifizieren. Die Screen-Matrix hilft dem Anwender durch paralleles Austesten vieler verschiedener Materialkombination diejenige zu identifizieren, auf der seine Zellen am besten wachsen, d.h. wo sie am besten anhaften, sich flach ausbreiten oder auch am besten differenzieren.
(ID:45440334)

